移至主內容
首頁

Main navigation

  • 學校概覽
    • 辦學宗旨及校訓
    • 法團校董會
    • 學校簡介
      • 學校簡介
      • 學校地址
      • 學校校訊
    • 學校文件
    • 校曆表
    • 校歌
    • 校園設施
    • 校長的話
    • 學校架構
  • 學與教
    • 校本課程
    • 宗教科
    • 中文科
    • 英文科
    • 數學科
    • 常識科
    • 視覺藝術科
    • 音樂科
    • 體育科
    • 普通話科
    • 電腦科
    • 圖書科
  • 校風及學生支援
    • 宗教培育及價值教育
      • 福傳
      • 國民及國安教育
      • 成長課
      • 環保教育
    • 訓導
      • 訓育
      • 輔導
      • 奬勵計劃
    • 學生支援
      • NCS
      • 資優教育
      • 言語治療
      • 融合教育
  • 學生表現
    • 學生活動
    • 課後活動
    • 聯課活動
    • 多元活動
    • 校園活動剪影
  • 小一入學及插班
    • 小一入學申請
    • 小一銜接
    • 插班申請
    • 校車
  • 升中
    • 升中資料
    • 升中派位
  • 對外聯繫
    • 家長教師會
      • 家長教師會委員及級代表名單
      • 家教會會章
      • 家教會級代表選舉
      • 家長資訊
      • 家教會會訊
      • 家教會活動
      • 家長教師會傑出表現獎
    • 校友會
      • 最新消息
      • 校友會選舉
      • 校友校董選舉
      • 校友資訊
      • 幹事會會員
      • 校友會會章
      • 校友會活動
  • 書面報價/招標項目
  • 常用網址
    • 常用網址
    • 宗教科
    • 中文科
    • 英文科
    • 數學科
    • 常識科
    • 人文科
    • 科學科
    • 視覺藝術科
    • 音樂科
    • 體育科
    • 電腦科
    • 普通話科
    • 圖書科

校友校董選舉

導航連結

  1. 首頁
  2. 對外聯繫
  3. 校友會
  4. 校友校董選舉

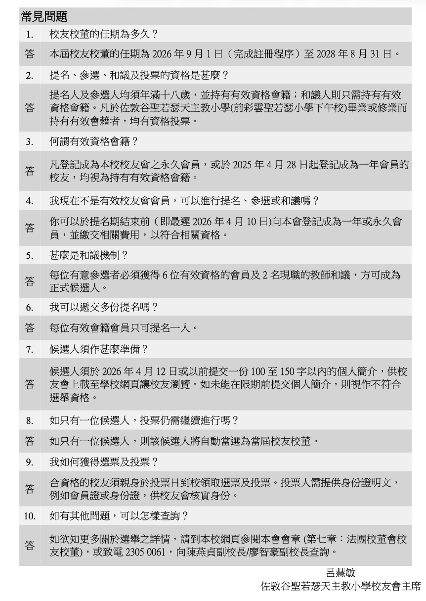
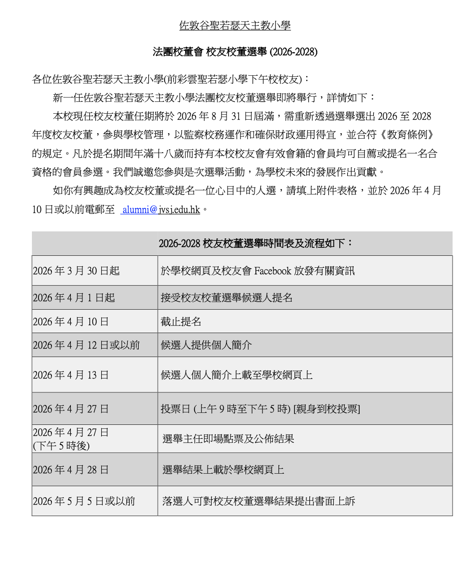
校友校董選舉

法團校董會 校友校董選舉 (2026-2028)
選舉文件及資料
  • 致各校友信函.pdf
  • 26-28校友校董選舉提名表格.pdf
  • 26-28校友校董選舉候選人簡介.docx
  • 教育條例有關校友校董選舉的規定.pdf
  • 校友校董選舉中須留意的道德操守.pdf
過往資料
  • 24-26 法團校董會校友校董選舉結果

Main navigation

  • 家長教師會
    • 家長教師會委員及級代表名單
    • 家教會會章
    • 家教會級代表選舉
    • 家長資訊
    • 家教會會訊
    • 家教會活動
    • 家長教師會傑出表現獎
  • 校友會
    • 最新消息
    • 校友會選舉
    • 校友校董選舉
    • 校友資訊
    • 幹事會會員
    • 校友會會章
    • 校友會活動
  • 地址:九龍彩霞道80號
    地圖
  • 電話: 2305 0061
  • 傳真: 2305 3005
Sitemap  |  Copyright © Jordan Valley St.Joseph's Catholic Primary School. All rights reserved.
eClass
Top
NCS